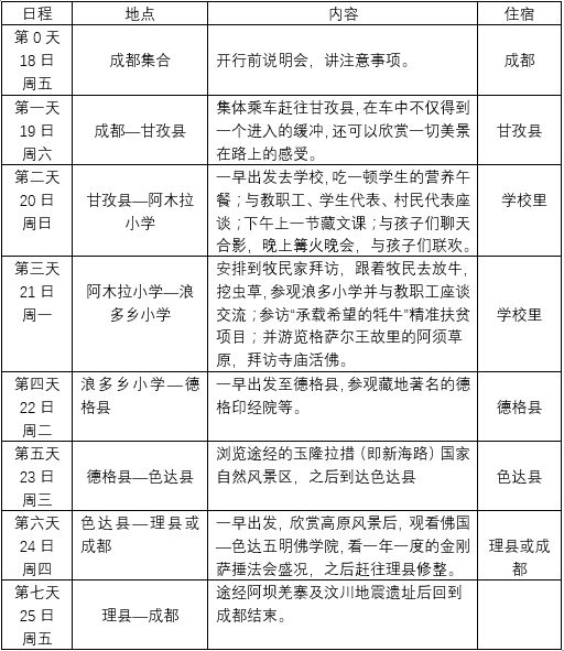
REC 想在阳光明媚的春天里来一场 说走就走的旅行 想在大好时光里做一次难忘的公益活动 你是否已经厌倦了每天朝九晚五的枯燥工作,疲惫的心灵急需释放? 你是否愿意给自己一个难得的机会,亲近自然,感受诗歌般的远方与美丽原野? 你是否想去探索那神秘的西南仙境,穿行在崎岖的高原山路间,任灵魂在路上狂奔,在蓝天绿水中看牦牛喝水吃草,看孩子们甜甜的笑? 如果,你想…… 逃离逼仄的电梯,解下束缚的领带,换上冲锋衣,让我们一起在融融的春日中享受一份独特的鸟语花香吧! 当公益与旅行相结合,会产生什么样的特殊体验呢? 2017年的五月,正逢花开的季节,阿咪妈啰爱心助学协会开展了第一届“做一天藏族孩子”活动,志愿者们对在当地实施的项目进行了充分的考察与回访,“承载希望的牦牛”、“净水器”、“太阳能”等,拜访了当地的扶贫局、乡政府,开展座谈会,为精准扶贫提出更好意见;在当地的小学进行调研,陪伴孩子们一起上课、吃饭、挖虫草,体验藏区生活,当然也不忘帮助发放爱心物资,让孩子们生活得更加愉快。 (左右滑动查看更多往次活动图片) 或许你一直想做公益,却还没有确定帮助对象; 或许你早已听说我们,却不知我们项目的落实情况; 或许你曾经去过藏区,还想再次领略那里的美丽风光; 又或许你还没有思路,不过的确想短暂逃离城市的喧嚣…… 那么,跟我们走吧! 第二届“做一天藏族孩子”活动,已经蓄势待发,只等你的加入! 考察公益项目的同时,放飞自己的内心, 藏区的春天在等你,藏区的孩子们也在等你! 约七天的行程里,您将会来到世外桃源——四川省甘孜藏族自治州德格县,体验藏区孩子的学习和生活。上一节藏文课、在学校吃一顿营养餐、和孩子们一起放牦牛、和孩子们一起挖虫草、在山里的学校篝火晚会、数星星......在阿须草原散步,看高原风景,考察“牦牛”等精准扶贫项目的最新进展…… 【集合时间】:2018年5月18日 (点开查看清晰图片) #【报名条件】# 1.年龄在55岁以下,12岁以上,身体健康,无任何心脏及心血管、高血压、脑部等疾病或其他不适宜高原旅行的疾病; 2.不晕车; 3.本人需投保意外险。 #【不宜参加人群】# 1. 有晕车情况者 2. 身体有高血压,心脏病,冠心病,易感冒人群等 3. 不能吃苦,有洁癖者 4. 主观强烈者 5. 对食宿要求高的人群 6. 不具环保意识者 7. 无集体及时间意识者 #【报名费用】# 4600元/人 #【费用包含】# 全程的成都起止的个人保险,全程车费路桥费,全程食宿。 新路海及印经院门票。 =费用不含个人消费= #【我们将为您准备】# 1.瓶装水、压缩食品 2.简单药品、氧气袋 3.到达成都集结后,成都起止的交通车辆和住宿,保险 4.垃圾袋 5.当地牧民带领放牛和挖虫草 6.地方电视台承担摄影、摄像、宣传报道等 #【参加人员要求】# 请仔细阅读! 1.听从本公益协会的一切相关安排。 2.当地路况复杂,且容易出现道路塌方等,行程会根据实际情况做调整和变动,一切需听从协会指挥安排; 3.高原反应严重时,听从协会的建议,务必及时下撤; 4.此次以参访为主,请勿拍摄山区孩子的哭泣照、特写照等,保护孩子们的隐私。不给学生或贫困家庭任何钱物,不承诺任何后期捐助项目; 5.保护草原和生态环境,挖虫草时,严格按村民的指示做; 6.随身携带垃圾袋,带走所有垃圾; 7.参访学校的两日可根据情况调整活动次序。 #【免责声明】# 此次活动为公益性质,德格县阿咪妈啰爱心助学协会进行组织协调,委托旅行社进行此次考察活动,承诺不从活动组织中收取任何费用或盈利,参与者均应为完全行为能力人,活动性质属于自愿参加、风险自担、责任自负。参与者清楚明白高原山区活动的风险和不可预知性,如果报名,则表示对风险的知晓,并自愿接受活动中的风险、承担相应的责任。 #【联系人及报名方式】# 联系人:行走天下的老槐 微信:2446988739(添加时请注明“公益”) 王楠楠 电话:13910072685 报名费用将通过协会网站“无定向捐款”方式收取,并作为后续公益项目的资助款。 阿咪妈啰爱心助学协会享有对此次活动的最终解释权。 阿咪妈啰 搭建爱心与希望的桥梁 公众号后台发送“入藏须知”,了解更多信息及具体报名方式


























