2月18日和19日,来自世界各地的科学家在新冠病毒研究方面取得多项重要进展。具体如下:
• 美国学者发文反驳新冠病毒“人工合成”阴谋论,表示SARS-CoV-2不是实验室工程制造、泄漏的病毒,而是病毒自然进化的产物。
• 复旦大学附属华山医院感染科主任张文宏领衔发表的最新论文,认为呼吸道病原体阳性结果不能作为新冠肺炎感染的唯一标准,由此提出优化的诊断策略;
• 西湖大学成功解析出新冠病毒受体ACE2全长结构,有助于理解冠状病毒进入靶细胞的结构基础和功能特征;
•《新英格兰医学杂志》最新论文显示,无发烧、感染迹象或仅轻微症状者也有可能感染新冠病毒;
不可能!美国学者驳斥新冠病毒“人工合成”阴谋论
美国加州斯克利普斯研究所著名计算生物学家、进化生物学家克里斯蒂安·安德森领导的团队近日在病毒学论坛Virological发表文章,反驳新冠病毒的“人工合成”阴谋论。
研究人员就SARS-CoV-2基因组中的两个疑似人为干预的特征进行了功能性和结构性的比较分析。这些分析提供了大量的证据,认为SARS-CoV-2不是实验室工程制造、泄漏的病毒,而是病毒自然进化的产物。
疑点一:基于结构生物学和生化实验,SARS-CoV-2在受体结合区域的氨基酸突变使得其相对于SARS-CoV而言与人ACE2受体结合亲和力更高。
作者分析认为,在之前的研究中,实验证明如果SARS-CoV由亮氨酸突变为苯丙氨酸(即SARS-CoV-2的F486)会显著提高病毒与人体受体结合的亲和力,然而该突变在自然宿主蝙蝠和穿山甲的相关冠状病毒中早已存在,因此不能说这是刻意人为生成的突变。
疑点二:SARS-CoV-2在关键的S蛋白上有一个可疑的酶切位点并在旁边发现了在其他冠状病毒中不存在的连续的十二个核苷酸的序列。
作者分析认为,SARS-CoV-2病毒与任何已知的冠状病毒在核酸序列组成上有不少细节上的变化,说明这不是由一个已知的模板改造而生成的病毒。
即使存在一个不为科学界所知的病毒模板,且通过长期细胞培养的方式逐步得到提高受体结合亲和力的氨基酸突变的病毒,然而O-linked的聚糖结构不可能通过体外细胞培养的方式获得,因为这种突变通常需要机体免疫系统的参与才能产生。
相关文章: http://virological.org/t/the-proximal-origin-of-sars-cov-2/398 (转自iNature公号)
张文宏领衔新论文:阳性结果不能作为新冠肺炎诊断的唯一标准
2月17日,由上海市新型冠状病毒感染的肺炎医疗救治专家组组长、复旦大学附属华山医院感染科主任张文宏等领衔的“新型冠状病毒肺炎诊断策略优化——基于华东地区多中心研究”,在预印本网站medRxiv上发表。(注:medRxiv的论文均未经同行评审)。
作者认为,病毒共感染可能是冬季肺炎的常见现象。在不明原因肺炎诊断期间,病原体阳性结果(尤其是病毒和非典型病原体,这是不明原因肺炎中常见的病原体检测类型)不能作为诊断新冠肺炎的唯一标准。
作者收集了从2020年1月22日至2月9日,来自东部城市的53名疑似新冠肺炎患者。其中有20例为实验室确诊的新冠肺炎患者。在33例实验室确诊的非新冠肺炎患者中,QIASTAT和宏基因组测序显示,分别有7例和23例阳性结果。
研究指出,新冠肺炎患者的症状、胸部CT表现与其他病毒性肺炎患者非常相似。
所有患者均发现胸部CT异常。早期新冠肺炎患者的胸部CT表现为单侧或双侧磨玻璃样阴影——类似于RSV、支原体和副流感病毒患者的一些非新冠肺炎图像。
同时,在非新冠肺炎组中,一些病原体如RSV、副流感病毒可能与新冠肺炎组具有非常相似的放射学特征,包括双侧多小叶、毛玻璃样阴影和实变。
研究表明,新冠病毒的RT-PCR检测有至少15%的假阴性率。出现这一现象的原因可能是多方面的,抽样技术、RNA提取效率、试剂盒质量、多引物潜在干扰等因素都有可能会影响检测结果。
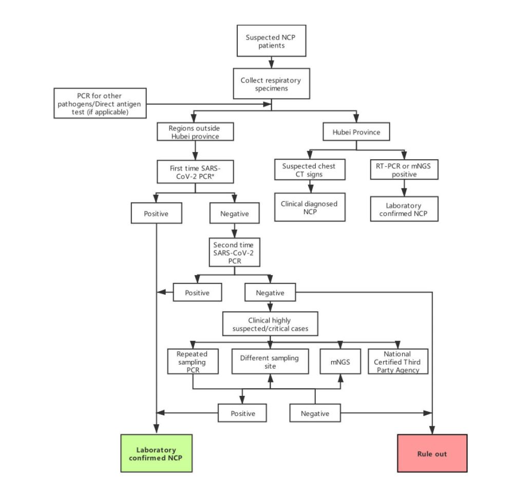
因此,作者建议采用胸部CT、RT-PCR和多重PCR技术相结合的方法来诊断。作者还认为,与PCR检测方法相比,病原宏基因组测序(mNGS)具有令人满意的敏感性。
在此基础上,作者建议在分子诊断方面进行以下改进:

作者推荐的优化诊断流程图
相关论文信息: https://doi.org/10.1101/2020.02.13.20022673 (韩扬眉)
世界首次!西湖大学成功解析出新冠病毒受体ACE2全长结构
近日,西湖大学周强实验室利用冷冻电镜技术,成功解析此次新冠病毒的受体——ACE2的全长结构。这是世界上首次解析出ACE2的全长结构。相关研究内容于北京时间2月19日在预印本网站medRxiv上发表。

ACE2-B0AT1 复合物的冷冻电镜密度图
新冠疫情爆发后,中科院武汉病毒所的科学家发现,新型冠状病毒和2003年的SARS病毒一样,也是通过识别ACE2蛋白进入人体细胞的。也就是说,ACE2是“新冠病毒”侵入人体的关键。
研究发现,在SARS病毒和“新冠病毒”侵入人体的过程中,ACE2就像是“门把手”,病毒抓住它,从而打开了进入细胞的大门。
通过分析ACE2的全长蛋白结构,周强实验室发现ACE2以二聚体形式存在,同时具有开放和关闭两种构象变化,但两种构象均含有与冠状病毒的相互识别界面。
这一研究发现为进一步解析全长ACE2和新冠病毒的S蛋白复合物的三维结构奠定了基础。
“总体而言,ACE2全长结构的解析,将有助于理解冠状病毒进入靶细胞的结构基础和功能特征,对发现和优化阻断进入细胞的抑制剂有重要作用”,清华大学全球健康与传染病研究中心主任张林琦教授表示。
相关论文信息: https://www.biorxiv.org/content/10.1101/2020.02.17.951848v1 (转自西湖大学WestlakeUniversity公号)